在过年期间DeepSeek也算是火起来了,一会儿是什么拳打ChatGPT性能,一会又是什么脚踢英伟达股票。不过这些离我们大家的生活工作都太远了。
但是如果聊如何像一个搜索引擎一样使用DeepSeek又太没有技术含量了。
今天我就来说说与我们的生活、工作息息相关,又稍微需要一点使用技巧的功能,如何用DeepSeek来写作。

有人可能就要说了,怎么用DeepSeek写作还用你教吗,我打字叫它帮我写不就行了吗。
唉,这就是我要教的,打字谁都会打,但是打什么字却大有学问,你输入的文字很大程度上影响它输出的内容质量。
01
技巧一
直白说出要求,别让它猜
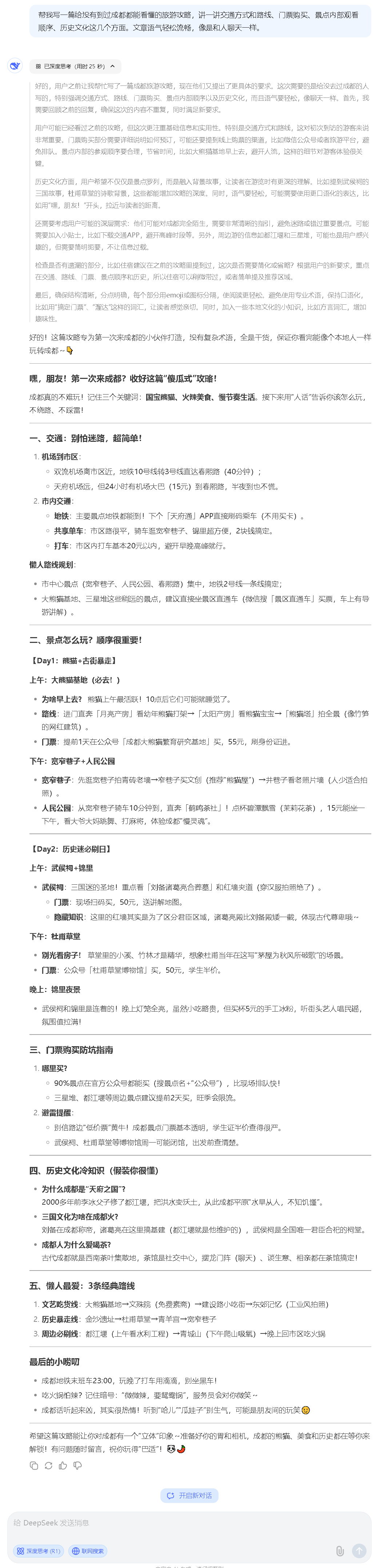
比如要写一篇成都的旅游攻略,你不要说:帮我写一篇成都旅游攻略。
你应该说:帮我写一篇没有到过成都都能看懂的旅游攻略,讲一讲交通方式和路线、门票购买、景点内部观看顺序、历史文化这几个方面。文章语气轻松流畅,像是和人聊天一样。
这样AI就知道你的具体需求,不会天马行空的自由发挥。
02
技巧二
给AI设定一下背景信息
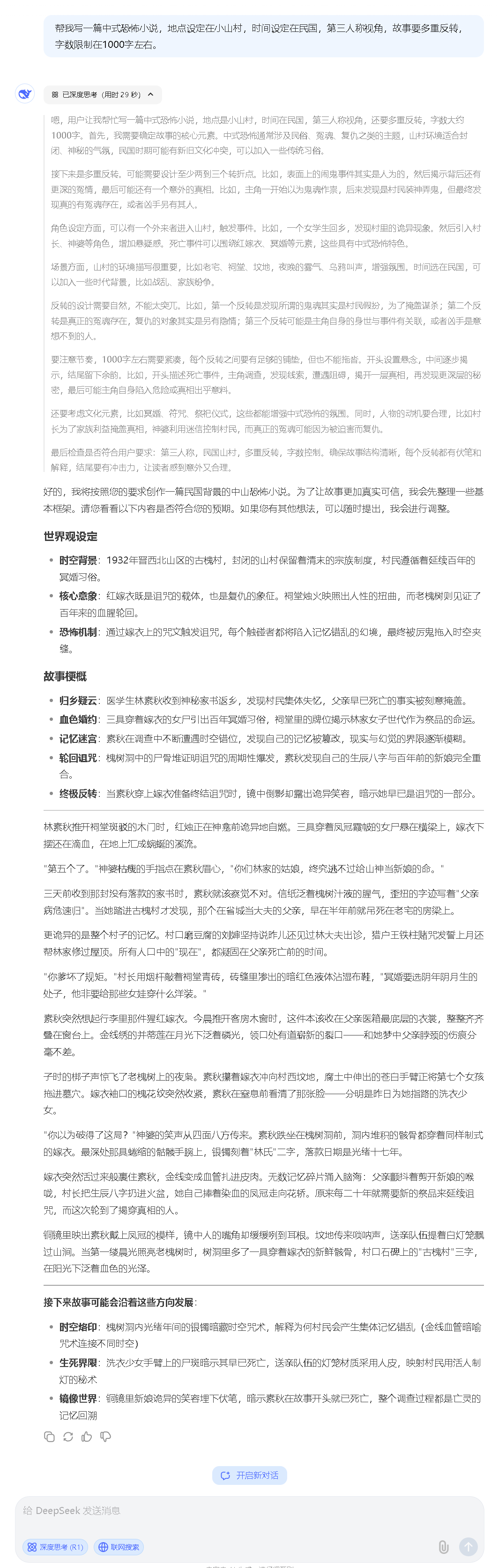
比如要写一篇恐怖小说,你不要直接说:给我写一篇恐怖小说。
你应该说:帮我写一篇中式恐怖小说,地点设定在小山村,时间设定在民国,第三人称视角,故事要多重反转,字数限制在1000字左右。
给定AI背景,让它以你的思路来前进,这样后续修改也很方便。
03
技巧三
给AI一个模版
比如要更新一篇产品使用说明,不要直接说:给我写一篇XX产品的使用说明。
你应该把旧版的产品说明书上传上去,然后说:按照这个旧版的使用说明写一个新版使用说明,新版增加了什么什么功能,剔除了什么没必要的功能。排版及行文规范与旧版相同。

AI的学习能力是很强的,有参考的模版能让它输出的内容更符合你的心意。
04
技巧四
记一些描述词,改动起来更省心
生成好的文章还是需要经过多次的改动才能更符合自己的心意和大众的审美,这个时候可以适当记住一些描述词,直接发给DeepSeek。
比如你要深化背景设定,你可以说:通过精细描绘历史背景,让读者仿佛置身与那个XX时代,增强故事的沉浸感和可信度。
你要增强情感波动,你可以说:设计故事的高潮和低谷,让读者在跟随主题或人物的旅程中体验更多的情感波动。
还有更多的描述词,大家可以在公众号后台输入口令:20250207 领取。
总得来说,这几个技巧的使用就是要让AI更了解你的需求,这样才能输出更称心如意的内容。
这个时候又有人会问:我心里一点主意都没有,我自己都不知道想要什么,这个时候该怎么办呢?
那接下来的技巧就很适合你。
05
技巧五
广撒网,以量取质
比如你要写一篇XX化妆品的种草文,你可以说:帮我写五篇XX的种草文,每篇都要有不同的着重点,如实测效果,成分含量检测报告等。
这样多篇对比下来,你就可以选择自己最心仪的一篇。
06
技巧六
先学习再写作
比如你需要写一篇新闻稿,但是你从来没有写过,你可以先问:新闻稿如何撰写,什么样的新闻稿才是一篇好的新闻稿,给我展示一些非常优质的新闻稿。
这样通过学习,了解自己的需求,然后再把自己的需求反馈给DeepSeek,就能生成一篇符合心意的文章了。
通过这6个技巧,不管你是有自己的想法还是没有自己的想法,你都能顺利的写出一些想要的文章。不需要抠破脑袋,也不需要冥思苦想,只需要动动手指,10万+的爆文即可出炉。大家学会了就快去试试吧!
END
⭐本文涉及的所有工具:
[1]DeepSeek:https://ai-bot.cn/sites/6130.html


苏公网安备32030202001053号