作为一个自媒体人,同时也是一个AI 行业的从业者,我见证了这两年无数 AI 工具的飞速发展。
确实有人因为 AI 工具受益,工作和生活效率大提升,还有升职加薪、副业也赚到钱了,但是更多普通人依旧困惑于:什么AI工具免费?什么 AI 工具好用?AI 工具在工作中如何提效?什么 AI 工具能赚钱?为什么 AI 生成的内容一言难尽…….
因为从事AI 行业的缘故,我深度使用过不少于 100 个AI 产品后,我说个真心话&大实话:90% 的普通人不用纠结用哪个 AI 工具,也不用研究 AI 的原理,更多是选择一个靠谱、强大的 AI 工具,将它融入到日常工作中。
而我建议大多数人选择「 kimi」就足矣,因为它足够强大,足够稳定,关键还免费,以及 kimi 有网页端(http://kimi.ai)、App、小程序、插件,随时随地都能用上AI。
下面就来分享一下我使用kimi 的三大核心场景,我保证 90% 的人都不知道,并且是我每天都在高频用的方法,希望能给你带来启发。
无论你是学生、老师、还是社畜打工人,很难逃开一个痛苦无比的事情「做 PPT」,做出一份优秀的PPT其实是一个复杂的工程,不仅仅是好看的排版,更重要的是内容质量高,这样才能实现做 PPT 的目的,更直观、高效地传达有价值的信息。
如今找到一个好看的 PPT 模板已不是一件难事,网上就有一堆免费的,核心是PPT 的内容怎么写?框架是什么?逻辑是什么?有什么图表去辅助表达?
kimi 的 PPT助手功能很好地解决了这两个问题,不仅省去找精美PPT模板,更重要的是详实的 PPT 内容也自动生成了,不到 3 分钟AI 就能快速搞定。
如果你从 0 到 1 做 PPT,可以把 PPT 的核心要求告诉 kimi,让AI帮忙一键生成大纲;如果你已经有了PPT相关的材料文档,就可以上传各种格式的文件给到kimi,AI 会基于你的文档给你生成 PPT,这样生成的内容会更符合你的要求,我喜欢后者的操作路径。
4、更契合我需求的新人培训 PPT 就在几分钟内快速搞定了

如果你对生成的 PPT 的部分细节不满意,就可以在线编辑生成的 PPT,大纲编辑、模板替换、插入元素等操作,直到你满意为止。
自从我当了AI 博主,也带了团队后,我发现每天都要回答几十上百个问题,而且这些问题都是重复的,答案要么我在文章写过,要么就在我的知识库中。每天在重复回答相同的问题,痛苦无比。
一直想搞一个属于糯米的数字分身,能替我回答各种问题,只要跟我互动和协作的任何人,问我问题前先跟我的数字分身提问,如果他解决不了的问题,我再来解决,那就真的爽炸了。
其实我尝试过多款 AI 工具,都没有真正解决我的问题,虽然允许我上传了几十上百个文档,但是实际读取了一半,而Kimi ,支持20万汉字的超巨型容量,这个基本上对于大多数人完全够了,并且早在今年 3 月份还启动了 200 万字无损上下文内测。
从我的知识库下载了 10 几个工作教程文档投喂给 kimi,然后让小伙伴询问实际的业务问题。
例如,我部门的小伙伴负责合作一个渠道,测试了一个月后不知道如何判断是否继续合作。
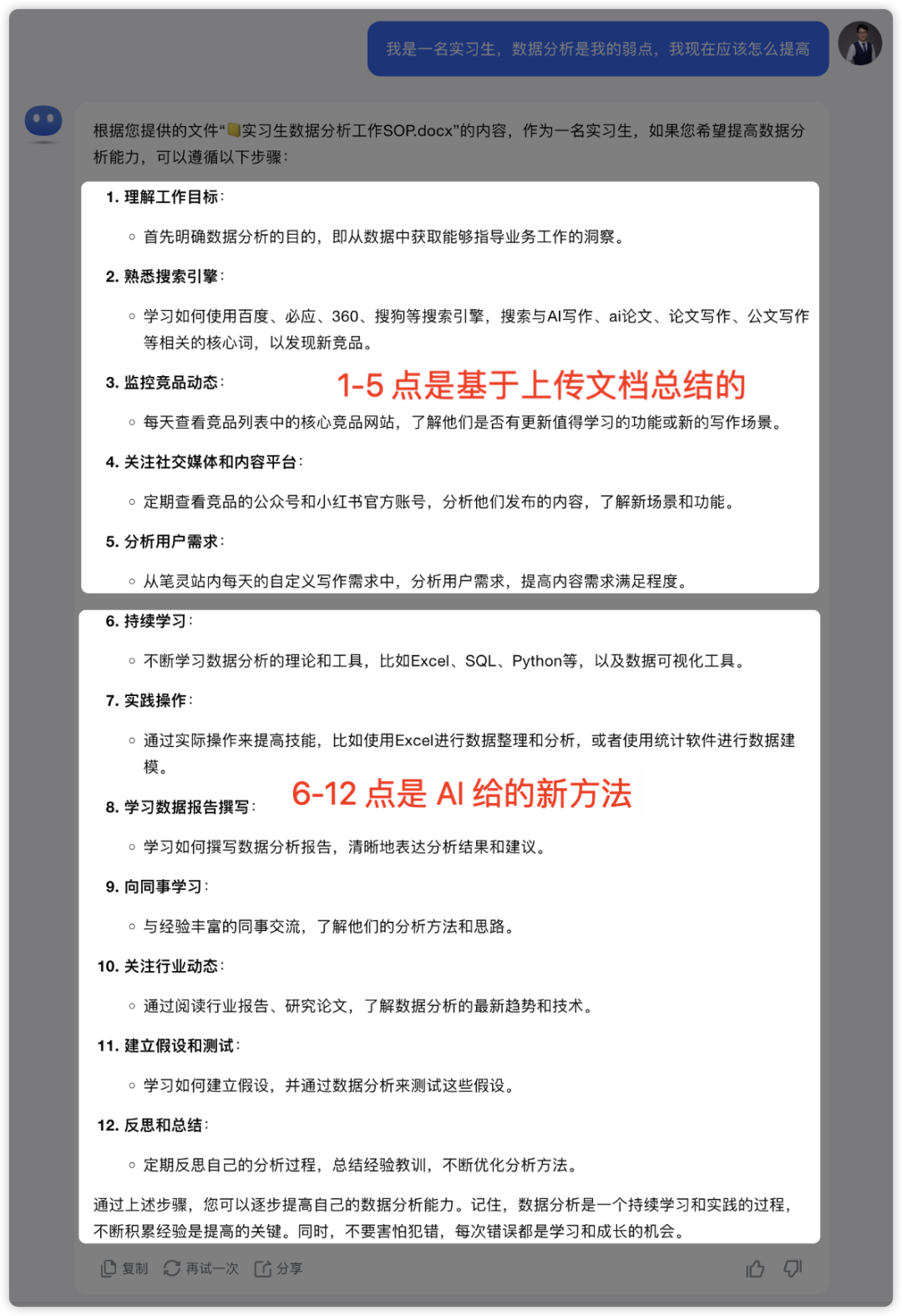
直接告诉 kimi 合作渠道的数据,AI 基于我上传文档中的相关经验和标准,直接告诉了明确的答案:建议继续合作一个月。
结果让人惊呆了,不仅告诉了决策依据和分析逻辑,还告诉了下一步优化建议:调整广告素材、投放时间或者目标群体等
小伙伴可以轻松理解背后的决策逻辑,成长和进步就非常快。
这个回答就更厉害了,不仅有我们实际业务中的经验方法论(第 1-5条),还有还有AI 拓展的专业建议(第 6-12 条),不仅是片面的基于文件搜索回答,而是AI深度分析后还拓展了更全面内容回答你,实在太好用了!
除了在kimi 网站、小程序、App中使用 AI 功能,我更常用的是 kimi 浏览器插件,因为在工作场景更多是在电脑浏览器上,它更轻便,就在浏览器中悄无声息地帮我解决一个个问题。
-
经常在浏览器阅读文章/报告,遇到几万字的长篇大论就头皮发麻,特想一眼就能 get 全文大意
-
专业文档中某个行业术语搞不懂,但不想去跳转到其他页面搜索,以免打断自己的心流
看到几万字的长文章总是很头疼,动不动就需要阅读 30 分钟以上,这样的大块时间是一种奢望,有了 kimi 浏览器插件,在浏览器阅读文章时,点击右下角,可以快速触发总结全文的功能。
转眼间几万字的文章被 kimi 高度概括成了一段概要,全文核心内容一目了然,此时你也可以判断此文是否值得逐字阅读,让自己的阅读效率大大提升。

AI 除了帮我们总结文章概要,我最常用的是划线问 kimi,直接选取文章中你疑惑的片段,或者某个专业术语,让 AI 给我们解释。你可能会问,这个和用搜索引擎有啥区别吗?区别大了!很多时候某个术语或者某段话,我们要结合上下文的基础上以及结合具体的场景去解释,这样我们才能更好地理解。
下面例子是我在阅读一篇采访 kimi 创始人杨植麟的文章,其中一段文字中提到的“Scaling Law”我不理解,甚至整段话我也疑惑重重。
此时我只需要划线问 kimi,AI 给我解释了“Scaling Law”在整篇上下文中的意思是什么,以及在这段话中的解释说明,不仅理解了单个词语的意思,还结合到段落中进行了通俗易懂解释。
对于我而言,很多专业内的深度文章,更多时候不是某个术语不认识,更多是某段话不好理解,让AI 帮我解释,理解起来就简单很多了。
关于 kimi 还有更多的玩法,值得大家一一去解锁,对于大多数人而言,用透这一个 AI 工具就足够了,反正免费的又不亏!