相信很多人都听过一句话:知之为知之,不知问某度
我想这句话在我这里已成为了历史,过去我们大部分的疑惑都通过某度来解决,而现在,虽然某度搜索中也嵌入了AI功能,但很明显在目前几款主流AI搜索应用中已经排不上号了。
原因很简单:
某度不会放弃他们的商业广告收入,所以我们通过某度搜索引擎获取信息,还是会都会经历以下步骤:
先避开首页布满的垃圾广告:广告与实际搜索内容混淆,难以区分哪些是真正的信息,哪些是广告。
再打开无数个标签页后才算找到一点有用的资料:搜索引擎无法理解我们真正意图,搜索结果不是想要的
再努力拼凑这些碎片信息,整理成文档,面对这堆资料,却又得重新理顺思绪,从头到尾梳理一遍!
这一年多的时间,而我至今一直还在高频使用天工AI ,自去年8月昆仑万维发布中国第一款AI搜索应用开始,越用越发现一旦习惯后就发现再也离不开了,今天我就结合真实案例来分享一下个人使用经验,以及推荐给一些粉丝朋友后使用不错的反馈。
体验入口
电脑端:www.tiangong.cn
手机端:手机应用商店搜索App”天工“,下载安装使用
小程序:微信小程序搜索”天工AI智能助手“
如果不太想安装App的话,也可以使用天工 AI 的微信小程序“天工 AI 智能助手”,主要在通勤路上等各种碎片化学习过程中,例如我看微信读书的时候,某个名词不理解,那么就快速打开天工小程序,搜索一下,答案就在眼前。
众所周知作为自媒体创业者和新媒体运营人,最头疼的就是内容创作需要耗费大量时间和精力,难以保证高频率的更新,还有就是持续的创作容易导致创意枯竭,影响内容质量和新颖度,以及要掌握非常多的技能,例如图片设计、视频创作,漫画设计等。
而这些用天工AI一个网址就能快速完成,基本不用动手,上月我用天工AI写的《国内AI大模型已近80个,哪个最有前途?》获得了4.5 万阅读量,可以说十分给力了,下面就给大家演示下我是怎么用天工AI创作爆文的。

就拿上周的科技刷屏热点是OpenAI推出了 GPT4o模型,因为它是深夜重磅发布的,第二天一睁开眼我就想了解全部的功能细节,以及发布会上的核心内容,我快速打开天工 AI 搜索,并简单提问了:OpenAI 刚发布的 GPT-4o 更新了什么核心功能,以及在发布会上有什么值得关注的关键信息。

我一般用的是天工 AI 的“研究”模式,内容更丰富,也有更多的信息来辅助我理解,例如参考链接、思维导图、还有相关事件等内容。
AI 大模型生成的内容一般会有幻觉,也就是会出现无中生有的情况,天工 AI 除了生成的内容,还有右侧的参考链接,以及每一段内容也有参考链接,如果对这段内容的真实性质疑,或者想更深度了解一块内容,那就阅读参考链接。
我日常的使用习惯是先不看天工 AI 生成的完整内容,而是先往下翻去看思维导图或者大纲,就类似于看书先看目录一个道理,先了解全局,再去看细节。这个脑图的作用还挺大的,我写文章的时候甚至可以直接放在文章开头,也让粉丝快速理解文章的全貌。

看完天工 AI 生成的内容,我还有一堆疑问,作为一个 GPT4 的常年付费会员用户,我想知道 GPT4o 和 GPT4 有什么区别,优劣势是什么,请用表格对比
在回答内容尾部有个搜索框,可以基于就上面的问题继续提问,打破砂锅问到底!

既然要对比,那么肯定用表格展示就会一目了然,我在提问的时候就要求了“用表格对比”,不得不说真的很强大,嗖嗖嗖就生成了对比表格,下面还有详细的文字说明,真贴心,这样除了看表格内的重点归纳,也能拓展了解更多的知识!
向下滑动查看所有内容
好了,该了解的也差不多了,是时候该写一篇文章,难题又来了,这文章大纲应该怎么写呢,怎么才能更有吸引力呢。
我打开了天工 AI 的「AI 写作」功能,把刚才在AI搜索里查到的信息一并喂给AI写作,并提问:基于上述资料,我现在要写一篇关于 GPT4o 的公众号文章,请你帮我写一下这篇文章的大纲,我希望这篇文章写出来 GPT4o 的强大功能,以及OpenAI 这场发布的关键信息。

向下滑动查看所有内容
这个大纲挺全面的,我会筛选一些我认为重要的部分让AI继续扩写,于是我继续追问:“GPT-4o的潜在影响”的部分详细展开扩写

我还继续追问:假设你是公众号运营专家,请你告诉我写这篇文章时需要的注意事项,尤其是关于文章提供实际案例应该怎么做

不得不说这个建议真的很专业,尤其是第三点的“详细阐述案例过程”,在我撰写文章时只有把发布会上的使用案例视频展示出来,粉丝就能通过实际演示直接感受到 GPT4o 的强大,而非一些干巴巴的文字描述还要让人去想象。
而且天工AI还可以根据大纲让它生成初稿,在我正式动笔写文章就能直接参考,对我思路和灵感上是一种拓展。

最后我写完文章后还需要配图,以及做公众号封面图,天工 AI 的“AI 图片生成”可以一键生成想要的图片,再也不用像之前那样辛辛苦苦在网上扒很久,结果找到合适的图后还得担心是不是有版权风险,现在直接用AI生成,省时又省力,妥妥的新媒体人必备神器了。

通过天工 AI 一站式完成了自媒体创作的全流程,大大提高了创作效率,以及很多时候的没思路问题,确实 yyds。
好了。分享到这里,有人会问,用AI可以让打工人愉快摸鱼并早点下班吗?必须有!
我们来梳理一下打工人最头疼的一些琐事事情。
-
撰写报告、会议纪要、邮件等文档耗时费力,影响整体工作效率。
-
数据整理和分析需要手动操作,过程复杂且耗时。
-
查找和汇总所需的信息和资料需要花费大量时间,影响工作进度。
-
经常需要阅读长文档和资料,耗时耗力。
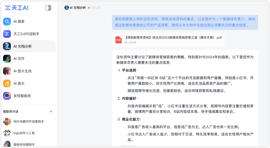
要想跟同事拉开差距,肯定离不开大量的学习和阅读,这个月我就有两个方向需要研究,一个是研究目前主流新媒体平台获客策略,另一个是研究AI 技术 RAG。

一份15 页的超长文档,我用天工 AI 的「AI 文档分析」功能,一分钟不到就帮我总结了精华内容,而且是我必须要关注的方向,不然这 15 页内容至少要1 小时的阅读时间。
老板为了让我快速研究清楚什么是 RAG 技术,给我分享了数十篇知乎文章,每篇都是万字长文,我哪有时间逐一去阅读啊,不然其他的运营工作谁来做。。。。
于是,我也求助了 AI,还让它用通俗易懂的语言给我总结。

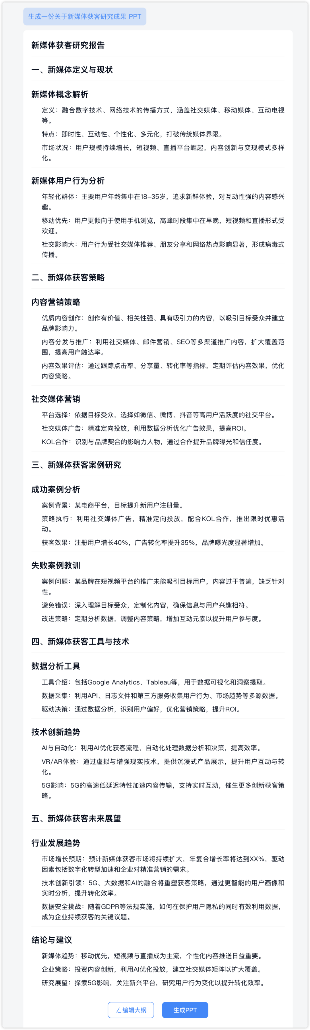
研究完还不够,还得给老板做个 PPT,打工人真苦,还好我可以用 AI 帮我生成 PPT ,我在 AI 生成的内容基础上去修改就很高效率了。
用天工 AI 的智能体「AI PPT」分分钟生成 PPT 初稿,本来搞定 PPT 要 1-2 天时间,现在缩短到了几小时就搞定了。

看到这个大纲还真的有点意思、有点水平的!
向下滑动查看所有内容
如果你对大纲不满意,或者有新增的大纲,你就可以直接“编辑大纲”,然后点击“生成 PPT”,生成的 PPT 还是蛮精致的。

这17 页的 PPT 在半分钟内就生产了,给你们瞄一眼,这质量绝对超过 80% 的打工人。

其他的一些打工人必备的 AI 功能,大家可以自行去挖掘啦,目前天工 AI 的所有功能都是免费的,而且使用非常简单,不需要像其他产品一样有很多的前置提问的学习,直接上手就行,大家可以随意去尝试,最终找到适合自己的AI 功能,用 AI 提升工作效率,准点下班,快乐生活。
最后我想分享一下我对 AI 工具选择有一个铁定的原则,那就是:自研大模型,有雄厚背景,且长期主义。
因为 AI 赛道是一场硬仗,需要企业有雄厚的财力和大量的资源去不断深耕,才能不断提升产品的体验,AI 生成内容才有深度以及是我们想要的,才能真正成为生产力工具,帮助我们每一个普通人解决效率问题。
天工 AI 背后的公司很强,昆仑万维2019年布局AIGC的前瞻性格局,借助昆仑万维在资本圈的知名度为AI业务做背书,目前国内各类AI产品都是自ChatGPT爆火后集体跟风套壳,国内具备自研大模型能力的公司均为一线大厂——百度、字节、阿里,而昆仑万维凭借AIGC杀进了一线AI大厂之列。
另外,天工 AI 布局也很大,天工是中国大模型行业中的AI搜索鼻祖,于2023年8月率先上线AI搜索功能,AI 音乐、AI 写作等多项能力,甚至还有 AI 音乐功能。
也期待国内大厂在 AI 赛道上做出更出色的产品,给我们带来惊喜和实质上的工作、生活效率提升。
苏公网安备32030202001053号